"Капитан Харлок" - захватывающее космическое аниме с прекрасной атмосферой, захватывающим сюжетом и уникальным стилем художественной анимации. Эпические сражения, тайны вселенной и глубокие характеры героев делают это аниме незабываемым и интересным для любителей научной фантастики и приключений.
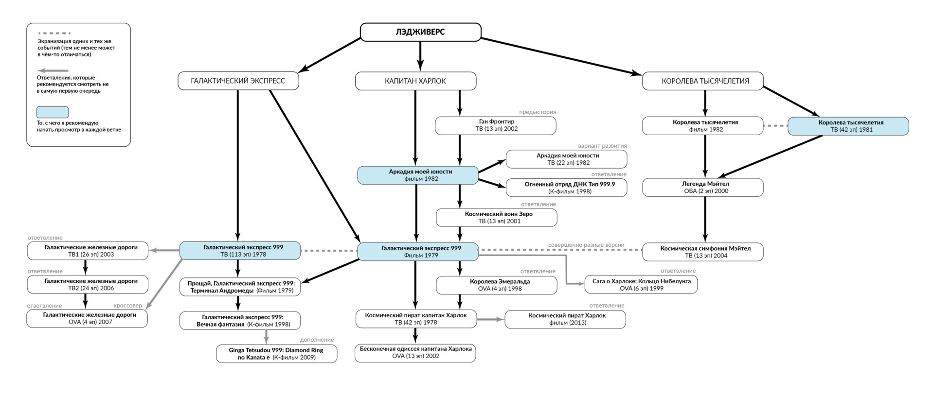
Хочется окунуться во вселенную Харлока, может кто помочь? Экспресс как-то безразличен, хотелось бы глянуть только Харлока. Можно ли смотреть в этом порядке? РазДваТри. Обязателен ли фильм в этом порядке? Стоит ли смотреть предысторию раньше основного сериала? Или же навернуть его можно и после?
Повторяющиеся сюжетные повороты малость поднадоели к концу сериала. Сорвать всю одежду с девушки одним ударом. Даже в этти-аниме, одежда так легко не рвётся.
@Biktor231993, старовато уже просто аниме для нашего времени. Лет 40 назад подобный романтизм цвел во всей красе, сейчас же наврятли кто-то очаруется подобным. А по поводу одежды... Ну так это шалунишка Лейдзи, вечно "Не понимающий женщин", но рисующий их с таким особенным стилем эротизма что словами не передать. @Holynomore, лучше всего начинать с 42-х серийного аниме, как того с чего все начиналось. Это тот Харлок и сопутствующие ему персонажи какими их первоначально представил Лэйдзи Мацумото, мир его праху. После сериала можно смотреть вообще все что угодно, ибо это Leijiverse и связь между произведениями, и преемственность тут такая же призрачная как как Летучий Голландец. @Nopenopek, схема довольно условная кстати, хоть и неплохая. Учитывая что в Leijiverse случались ретконы, и он любитель "Кольца Времени", то смотреть можно вообще что угодно без оглядки на прошлое.
@SmokyWerewolf, ответ один - смотреть в хронологической последовательности. там даже в связанных между собой сериалах бывают сюжетные противоречия, в это нет смысла глубоко вникать. Лейдживерс про атмосферу и "мужскую романтику"
Посмотрел 15 серий и первые впечатление так себе, по следующим причинам, подавалось все так будто он бороздит космическое пространство, но по факту он вокруг Земли круги нагоняет, потом была подано так что на Земле произошел упадок флоры и фауны, но по итогу леса в порядке, океаны тоже не заметно никаких изменений, либо результата техногенной катастрофы, единственное, что прогнило - люди и это только малая часть из того, что в этом тайтле не так. Если и дальше все будет в таком ключе, то работа крайне слабая даже для того времени.
воще харлок недоделанный персонаж как мне кажется еще смотря GE999 про замок времени, когда мэйтел и тэцуро бились с черным харлоком,настоящий харлок сидел в баре хваля мальчугана тэцуро,а когда все закончилось улетел на своей аркадии. а в самом сериале пока все че он делает кидает пафосные фразочки ну герой!!!!
Можно ли смотреть в этом порядке? Раз Два Три. Обязателен ли фильм в этом порядке? Стоит ли смотреть предысторию раньше основного сериала? Или же навернуть его можно и после?
@Nopenopek,@Privateer@Holynomore, вот инструкция по просмотру))@PrivateerСорвать всю одежду с девушки одним ударом. Даже в этти-аниме, одежда так легко не рвётся.
@Privateer@Biktor231993, старовато уже просто аниме для нашего времени. Лет 40 назад подобный романтизм цвел во всей красе, сейчас же наврятли кто-то очаруется подобным. А по поводу одежды... Ну так это шалунишка Лейдзи, вечно "Не понимающий женщин", но рисующий их с таким особенным стилем эротизма что словами не передать.@Holynomore, лучше всего начинать с 42-х серийного аниме, как того с чего все начиналось. Это тот Харлок и сопутствующие ему персонажи какими их первоначально представил Лэйдзи Мацумото, мир его праху. После сериала можно смотреть вообще все что угодно, ибо это Leijiverse и связь между произведениями, и преемственность тут такая же призрачная как как Летучий Голландец.@Nopenopek, схема довольно условная кстати, хоть и неплохая. Учитывая что в Leijiverse случались ретконы, и он любитель "Кольца Времени", то смотреть можно вообще что угодно без оглядки на прошлое.Space Pirate Captain Herlock: Outside Legend - The Endless OdysseyБесконечная одиссея капитана Харлока смотреть можно только после первого сериала, а со вторым что-то не так, или как?
@Rinrin6, кроме тебя никого не знаю пожравшего всю вселенную Мацумото@Rinrin6@SmokyWerewolf, ответ один - смотреть в хронологической последовательности. там даже в связанных между собой сериалах бывают сюжетные противоречия, в это нет смысла глубоко вникать. Лейдживерс про атмосферу и "мужскую романтику"@SmokyWerewolf@Rinrin6, понял. Тогда в догонку не подскажешь из какого тайтла постер MaetelМэйтел выдернут? Полистал скриншоты тайтлов, и как-то всё слишком далеко.@Mokkoriman@SmokyWerewolf, из любопытства пропустил картинку через Гугл-поиск. Выяснил, что это Ginga Tetsudou 999: Eternal Fantasy, возможно это обложка к vhs (на Myanimelist в постерах её нет)Причем для аватарки стоит обрезанная версия, без поезда
@SmokyWerewolf@Mokkoriman, спасибона постере всё сильно приукрашено
@Rinrin6@SmokyWerewolf,Вот кто реально сильно изменился со временем, так это Tetsurou Hoshino
@SmokyWerewolfЕсли и дальше все будет в таком ключе, то работа крайне слабая даже для того времени.
@ORBIS22@Haru4Akari, +полностью согласна
@Aegon Targārien@ORBIS22, ++еще смотря GE999 про замок времени, когда мэйтел и тэцуро бились с черным харлоком,настоящий харлок сидел в баре хваля мальчугана тэцуро,а когда все закончилось улетел на своей аркадии. а в самом сериале пока все че он делает кидает пафосные фразочки
ну герой!!!!